行业资讯

News

900辆氢车!20座加氢站!广东东莞市氢能产业发展行动计划(2023-2025年)发布

来源:东莞市发展和改革局发布时间:2023-12-15字体大小:

       12月12日,东莞市发展和改革局发布《东莞市氢能产业发展行动计划(2023—2025年)》的通知,其中指出,到2025年,力争示范应用燃料电池汽车900辆,建成加氢站20座。



       原文如下:

关于印发《东莞市氢能产业发展行动计划(2023—2025年)》的通知

东发改〔2023〕245号

各镇人民政府(街道办事处),市府直属各有关单位:

       《东莞市氢能产业发展行动计划(2023—2025年)》业经市人民政府同意,现印发给你们,请认真贯彻执行。

东莞市发展和改革局

2023年12月12日

东莞市氢能产业发展行动计划(2023—2025年)

       氢能是未来国家能源体系的重要组成部分、用能终端实现绿色低碳转型的重要载体、战略性新兴产业和未来产业重点发展方向,对于进一步加快培育发展新动能,实现碳达峰、碳中和目标具有重要意义。根据国家《氢能产业发展中长期规划(2021—2035年)》《广东省加快建设燃料电池汽车示范城市群行动计划(2022—2025年)》《东莞市新能源产业发展行动计划(2022—2025年)》,制定本行动计划。

       一、发展目标

       以习近平新时代中国特色社会主义思想为指导,全面贯彻落实党的二十大精神,立足新发展阶段,贯彻新发展理念,以高质量发展为根本要求,以“科技创新+先进制造”为主线,以打造粤港澳大湾区氢能装备先进制造基地与示范应用核心区为目标,重点推动氢能产业技术创新化、装备自主化、示范多元化、产业集聚化,实施研发创新水平提升、装备制造业全链条培育、燃料电池汽车强链补链、示范应用多元拓展等五大工程,加速形成特色鲜明、优势突出、功能完善、可持续发展的氢能产业生态,推动东莞经济高质量发展。

       ——技术创新化。聚焦氢能重点领域和关键环节,着力培育“政府引领、企业主导、政企协同创新”的产业创新体系,持续加强基础研究、关键技术和颠覆性技术创新,构建多层次多元化创新平台,深化产学研合作。到2025年,力争建成5家以上氢能相关重点实验室、工程研究中心、企业技术中心等创新载体。

       ——装备自主化。加速推进氢气电解槽、甲醇裂解制氢设备生产,支持高压储氢、液态储氢等多种储运技术装备和加氢机、控制阀组等加注设备的研制及推广应用,促进燃料电池发电机、轻型载具氢动力系统等氢能应用装备的智造基地投资落地,推动大型制造企业加快向氢能装备制造企业转型,提高氢能重大技术装备和高技术装备的设计、制造和系统成套水平及自主化能力。到2025年,集聚发展3家以上龙头骨干企业、50家以上成长型企业。

       ——示范多元化。统筹产业发展需求和市场应用空间,因地制宜拓展氢能多元化应用,重点推进氢能在以燃料电池汽车为主的交通领域的推广应用,积极拓展氢能在工业、储能、分布式能源、新兴及交叉领域的替代应用和融合发展,加快形成可复制的示范应用场景及商业模式。到2025年,力争示范应用燃料电池汽车900辆,建成加氢站20座。

       ——产业集聚化。依托东莞新能源产业基地,高质量打造功能配套齐全、引领带动作用强的氢能特色产业园,培育引进一批重点领域龙头骨干企业,实施一批重大中试和产业化项目,建设一批配套服务平台和基础设施,进一步引导氢能高端要素集聚,营造氢能产业创新发展的良好生态。

       二、重点工程

       (一)实施研发创新水平提升工程

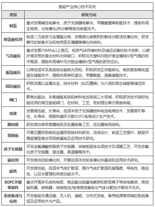
       1.加快核心关键技术研发。以产业化为导向,推动核心技术的关键性能提升与综合成本降低,实现核心技术与产品的自主可控。鼓励创新多元化制氢工艺方式,重点发展高效率、长寿命、低成本的质子交换膜电解水、甲醇重整等制氢技术,提前布局生物质、光电催化/热分解等前沿制氢技术。重点发展70MPa以上高压、轻质气体存储材料及储运设备的技术创新,提前布局以液态化合物为介质的液态储氢和以合金、纳米材料为介质的固态储氢等储运技术。重点开展高性能和低成本的质子交换膜、膜电极、碳纸、催化剂等燃料电池关键材料和核心零部件的技术创新,实现燃料电池系统关键性能指标达到国内领先水平,综合成本显著降低。

       2.打造创新支撑平台。充分发挥松山湖科学城科技创新优势和散裂中子源、材料实验室集聚发展优势,支持高校、科研院所、企业建设前沿交叉研究平台,整合行业优质创新资源,布局建设重点实验室、产业创新中心、工程研究中心等创新平台,构建高效协作创新网络,支撑行业关键技术开发和工程化应用,孵化培育一批自主创新能力强的单项冠军企业。

       3.促进技术成果转化。支持松山湖材料实验室、东莞理工学院、东莞新能源研究院、东莞深圳清华大学研究院创新中心、东莞材料基因高等理工研究院等高校科研院所在绿色制氢、储氢材料、质子交换膜、新型催化剂、固体氧化物燃料电池等环节开展技术研究与项目孵化。鼓励企业联合高等院校和科研院所共建需求对接、优势互补、利益共享的科技成果转化平台,面向市场需求共同开展技术定制、测试检验、中试熟化、产业化开发等活动,推动一批先进氢能技术项目落地产业化。

       4.创新科技专项支持方式。落实省加快氢能产业创新发展的政策文件,在重点领域研发计划中实施新型储能与新能源专项,设立专题支持氢能领域前沿技术研发。完善科技专项资金支持方式,采取公开竞争、“揭榜挂帅”等多种形式设立研发项目,对标国际先进水平,以产业化为导向确定研发目标,支持龙头企业牵头开展燃料电池关键零部件、氢能关键装备、新材料研发和产业化。

       (二)实施装备制造业全链条培育工程

       1.优先发展氢气制、储、运装备制造产业。培育一批氢能装备专精特新“小巨人”企业,增强产业链供应链稳定性和竞争力。重点发展大功率高效碱性电解水制氢设备、质子交换膜电解水制氢设备,提升分布式天然气、氨气、甲醇高效催化制氢设备等生产能力。依托巨正源丙烷脱氢项目,加速推进氢气提纯和液化设备生产。提升70MPa(Ⅳ型)瓶车载高压储氢瓶关键材料和阀门、过滤器、压力传感器等核心设备制造能力,提前布局液氢泵、液氢储罐、液氢槽车等液氢储运装备领域。

       2.加快发展加氢站装备制造产业。重点发展水电解制、储、加一体化和撬装式加氢、移动高压加氢、氢气压缩机、加注机等技术设备以及加氢站控制集成系统,加速压缩机、储氢罐、加注机、关键阀体和高压件等关键部件产品国产化,降低加氢站建设和运营成本。

       3.构建产业标准体系。支持企业、高等院校、科研院所、产业联盟等加强氢能标准研究和制定,建立涵盖氢能制、储、运、加、用以及相关检测等各环节标准体系,推进优势技术转化为国家标准和行业标准,加快氢能装备产品系列化、标准化、通用化发展。

       (三)实行燃料电池汽车强链补链工程

       1.推动燃料电池关键零部件集聚发展。大力推进燃料电池核心材料、关键零部件和动力系统产业化,鼓励氢蓝时代、嘉裕碳素等企业加快燃料电池系统、石墨双极板、电堆等关键核心零部件的研发生产。加快引进膜电极、质子交换膜、催化剂、碳纸、空气压缩机、氢气循环泵等领域优势企业在莞布局,补齐产业链条,形成覆盖燃料电池八大核心零部件的全产业链条。

       2.有序推进燃料电池汽车示范应用。以水乡“氢燃料电池冷链物流示范项目”为推广试点,支持市属国有企业牵头推动项目落地。以冷链物流车、环卫车、重型牵引车等商用车应用为突破点和切入点,推进燃料电池汽车在港口、物流园区、重点产业园区等区域和长途货运、城市配送、市政环卫、城市建设等领域示范应用,打造大湾区氢能物流中心和绿色示范港口。

       重点示范项目

       水乡“氢燃料电池冷链物流示范项目”:根据市场需求,支持在水乡功能区分批投放氢燃料电池冷藏车,结合整车出租及运力承包环节,构建运营平台租用氢燃料电池物流车的创新模式,市内冷链产品相关企业为客户,市内上中下游氢能企业共同参与,通过制氢、加氢、造车、运营、场景应用等链式有机衔接,形成一条完整的氢能燃料电池汽车应用示范项目产业链。

       3.稳定氢源供给保障。重点依托巨正源副产氢项目,实现高纯度工业副产氢气规模化生产,提升氢气充装能力。发展多元化制氢,重点开展可再生能源电解水制氢示范并逐步扩大规模。科学规划氢气运输路径,并行发展气氢拖车、液氢槽车、船运等多元化氢气运输方式,加快完善氢气综合输运网络建设。完善加氢站网络体系建设,鼓励社会资本积极参与,重点在广深沿江高速、京港澳高速、G107、S256等重要交通干道规划布局建设加氢站。完善加氢站建设管理制度,明确加氢站主管部门,开展加氢站建设管理办法编制工作,优化加氢站建设审批相关手续。

       (四)实施产业生态培育工程

       1.高质量打造产业集聚基地。高质量建设东莞新能源产业基地,支持基地先行先试,以氢燃料电池动力系统及基础材料和关键零部件研发创新、氢能制储运加产业等为重点,在基地和园区、麻涌港区、市内及跨区域运输等场景开展港口氢能应用示范、氢能物流和运输应用示范等重大工程。支持新能源产业基地打造燃料电池技术应用的示范平台,推动创新成果在基地孵化转化,完善检测认证、知识产权、公共实验、科技金融等功能于一体的公共服务体系,努力打造国内知名的“东莞氢园”。

       2.组建行业促进机构。支持由氢能领域龙头企业牵头,产业链上下游配套企业共同参与,组建东莞市氢能产业联盟。充分发挥产业联盟的资源整合和沟通协调功能,深化市内政、企、银、研间的交流合作,推动联盟成员与国内外技术领先的氢能企业、科研机构在企业合作、平台共享及人才培养等方面形成良性互动,稳步推进氢能产品可持续应用与推广。

       (五)实施示范应用多元拓展工程

       1.推进交通其他领域示范应用。稳步扩大氢能在无人机、船舶等交通领域的示范应用。依托氢能在工业级无人机领域应用的长续航、低振动等优异性能,开展基于小型化、轻量化燃料电池系统的氢能无人机示范应用,推动氢能动力在装备制造领域应用。优化虎门港口装卸设备能源结构,鼓励开展氢能替代,推动公务、港作、游览等船舶氢能示范应用研究,探索氢能在港航场景应用的商业模式。

       2.试点布局发电领域多元应用。在火电改造中开展“燃气轮机掺氢发电”示范,推动氢电耦合应用。依托通信基站、数据中心、铁路通信站点、电网变电设施等,加快推进通信和数据存储领域氢能分布式应急电源示范应用。因地制宜布局氢燃料电池分布式热电联供设施,推动在工业园区、矿区、机关、学校、医院、商场等开展以氢能为核心的能源综合利用示范。

       3.推动储能一体化示范。支持开展氢能在可再生能源消纳、电网调峰等场景技术示范,探索培育“风光发电+氢储能”一体化应用新模式,逐步形成电化学储能、氢储能等多种储能技术相互融合的电力系统储能体系。探索氢能跨能源网络协同优化潜力,促进电能、热能、燃料等异质能源之间的互联互通。

       4.拓展工业领域应用。按能收尽收、能用尽用原则,做好副产氢富余产能的充分利用,积极探索生物航煤、环氧丙烷、聚醚多元醇、冶金等氢能工业应用市场。依托东莞巨正源现有用氢集中的化工项目,增加制氢装置,耦合碳捕获、利用与封存(CCUS)技术,延伸到合成氨、合成甲醇、等下游终端化工产品,引导产业向低碳、脱碳工艺转变,推动灰氢、蓝氢向绿氢转变。

       5.探索氢能在新兴及交叉领域应用场景。谋划“氢能社区”“零碳工厂”设计和建设,与未来社区、未来工厂协同推进,推动氢能走向千家万户,催生“氢经济”,构建“氢能社会”。推动氢能产业与农业、生命健康等产业领域融合发展,探索在农业种植、园林景观、健康医疗等领域应用。

       三、保障措施

       (一)加强组织领导

       建立氢能产业发展“八个一”工作协调推进机制,制定一套扶持政策,建设一个特色产业基地,引育一批链主企业,打造一批创新平台,拓展一批应用场景,设立一支专项基金,成立一个产业联盟,组建一个服务专班。成立东莞市氢能产业发展领导小组,下设氢能产业工作专班,由市发展改革局牵头,市科技、工信、财政、人社、自然资源、住建、交通、商务、应急、国资委、市监、城管、投促等部门共同参与,协调解决重大问题,完善配套支持政策,优化加氢站建设审批相关手续,推进应用示范项目建设。

       (二)加强资金支持

       加快编制出台专项产业扶持政策,在关键零部件研发创新、氢能示范应用、基础设施建设等方面给予一定补贴。以应用需求为导向,强化创业投资引导基金、天使投资引导基金作用,围绕氢能优质创新企业主动布局投资。搭建银—企对接平台,鼓励和引导金融机构加大对氢能产业企业重点项目的支持力度。

       (三)加强安全监管

       落实企业安全生产主体责任和各职能部门监管责任,制定完善氢能安全监管制度和标准规范,强化重大安全风险预防和管控。加强应急能力建设,研究制定氢能突发事件处置预案、处置技战术和作业规程,规范应急管理和应急响应程序。推动氢能产业关键核心技术和安全技术协同发展,接入省燃料电池汽车示范城市群综合监管平台,对城市内氢能制、储、运、加、车全产业链环节进行监控、分析、预警,有效提升事故预防能力。

       (四)加强人才引育

       建立氢能领域高端人才引进机制,综合运用各级人才政策,主动对接国内外“高精尖”人才团队,积极引进氢能领域高层次人才和创新型团队。加快本土人才队伍培养,依托高校与科研院所,培养氢能专业实用技能人才。鼓励企业与优势高校及科研院所开展多种合作交流,如联合培养研究生和技术人员、进行专项项目合作、设立博士后工作平台等,培养一批技术研究、产品开发和应用检测等实用型人才。

       (五)加强宣传引导

       开展氢能制、储、输、用的安全法规和安全标准宣贯工作,增强企业主体安全意识,筑牢氢能安全利用基础。鼓励各镇街(园区)开展多种形式氢能产业相关的宣传教育及培训活动,加强社会舆论引导,支持举办有影响力的氢能产业发展论坛、研讨会和展览会,持续提高公众对氢能与燃料电池的认知度和认同感。

浏览次数:3634

版权所有:2019 8868体育(中国)官方网站 - 登录入口 All Rights Reserved.  闽ICP备12021076号   闽公网安备 35020602001451号